6686体育
走进集团
集团概况
组织架构
集团领导
发展历程
新闻中心
集团要闻
出资企业
媒体聚焦
视频中心
业务领域
产业投资
资本运营
要素保障
优势产业
光电子信息
新能源
汽车与智能装备
生命健康
北斗数字
现代化工
生态环保
新材料
产业政策
政策动态
行业动态
党建纪检
党建引领
工会聚力
团建赋能
纪检监察
社会责任
信息公开
公示公告
人才招聘
联系我们
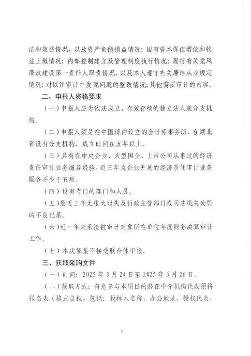
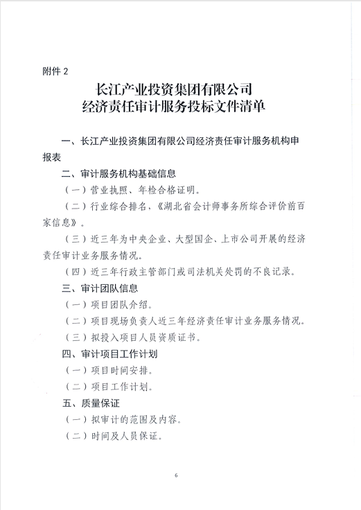
6686体育产业投资集团有限公司经济责任审计询比采购公告
来源: | 时间:2025-03-24
上一篇
2025-04-02
经济责任审计项目中标结果公示
下一篇
2025-03-05
关于公开征集2025年度湖北江夏实验室开放研究课题申报指南建议的通知
友情链接
友情链接
中央人民政府
湖北省人民政府
国务院国资委
湖北省国资委
集团网站群
集团网站群
湖北广济药业股份有限公司
深圳万润科技股份有限公司
湖北双环科技股份有限公司
6686体育产业投资私募基金管理有限公司
湖北6686体育产业现代化工有限公司
湖北省生态环保有限公司
湖北省6686体育新材有限公司
湖北6686体育产业载体投资开发有限公司
湖北6686体育产业载体运营管理有限公司
湖北6686体育产业资产经营管理有限公司
湖北6686体育科创服务集团有限公司
关于我们
举报方式
信息公开
网站导航
联系电话:027-87255666
版权所有:6686体育产业投资集团有限公司
备案序号:鄂ICP备17026271号-2
公司地址:武汉市武昌区中北路166号6686体育产业大厦
扫描二维码关注
6686体育产业投资集团
微信公众号