走进集团
集团概况
组织架构
集团领导
发展历程
新闻中心
集团要闻
出资企业
媒体聚焦
视频中心
业务领域
产业投资
资本运营
要素保障
优势产业
光电子信息
新能源
汽车与智能装备
生命健康
北斗数字
现代化工
生态环保
新材料
产业政策
政策动态
行业动态
党建纪检
党建引领
工会聚力
团建赋能
纪检监察
社会责任
信息公开
公示公告
人才招聘
联系我们
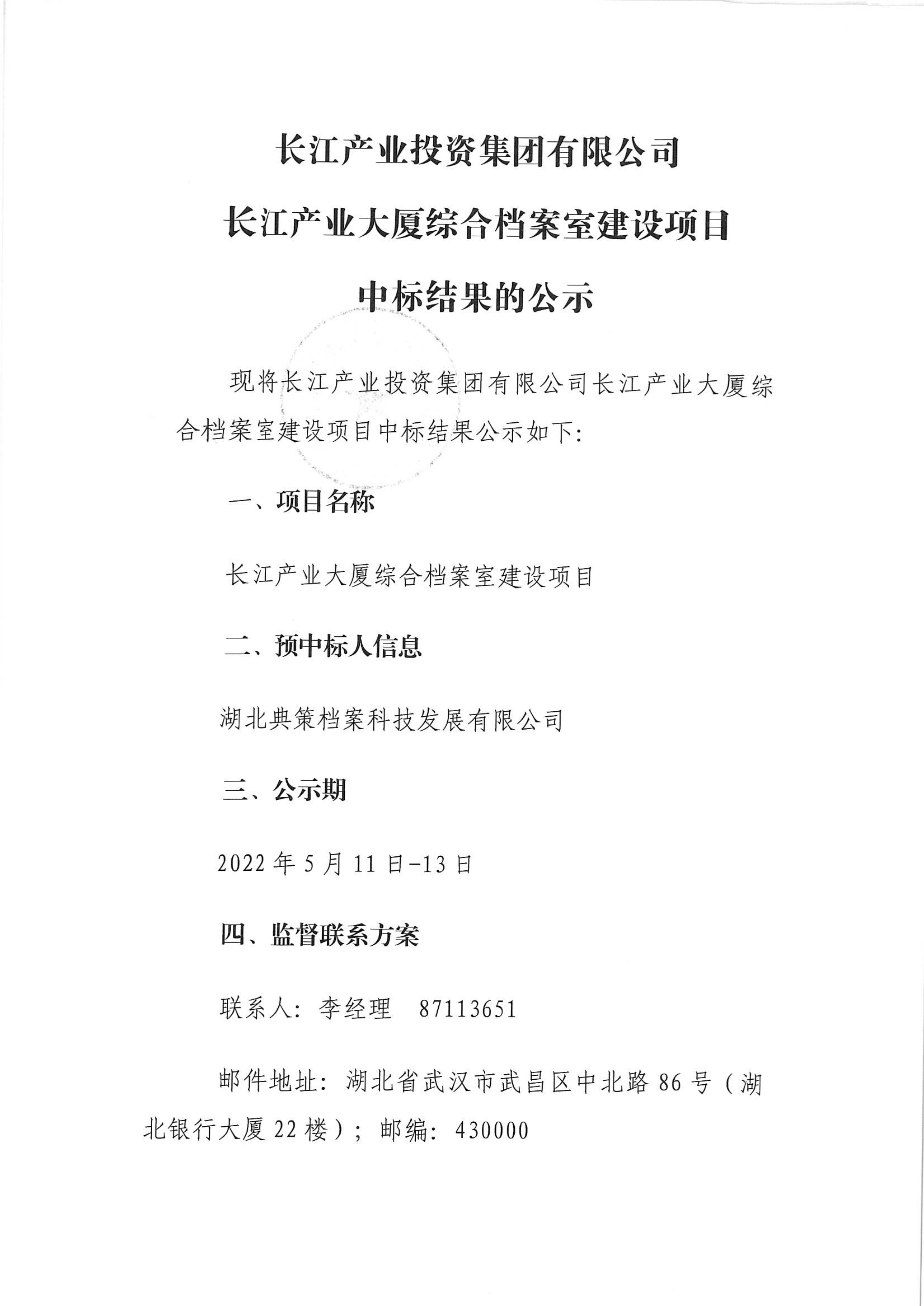
6686体育产业投资集团有限公司6686体育产业大厦综合档案室建设项目中标结果的公示
来源: | 时间:2022-05-11
上一篇
2022-06-15
6686体育产业投资集团有限公司2022年社会招聘笔试公告
下一篇
2022-05-07
6686体育产业投资集团有限公司经济责任审计项目中标结果的公示
友情链接
友情链接
中央人民政府
湖北省人民政府
国务院国资委
湖北省国资委
集团网站群
集团网站群
湖北广济药业股份有限公司
深圳万润科技股份有限公司
湖北双环科技股份有限公司
6686体育产业投资私募基金管理有限公司
湖北6686体育产业现代化工有限公司
湖北省生态环保有限公司
湖北省6686体育新材有限公司
湖北6686体育产业载体投资开发有限公司
湖北6686体育产业载体运营管理有限公司
湖北6686体育产业资产经营管理有限公司
湖北6686体育科创服务集团有限公司
关于我们
举报方式
信息公开
网站导航
联系电话:027-87255666
版权所有:6686体育产业投资集团有限公司
备案序号:鄂ICP备17026271号-2
公司地址:武汉市武昌区中北路166号6686体育产业大厦
扫描二维码关注
6686体育产业投资集团
微信公众号